川红茶业集团2025年宜宾户外广告采购项目
发布时间:2025-08-03有效期限:该信息已被浏览了次
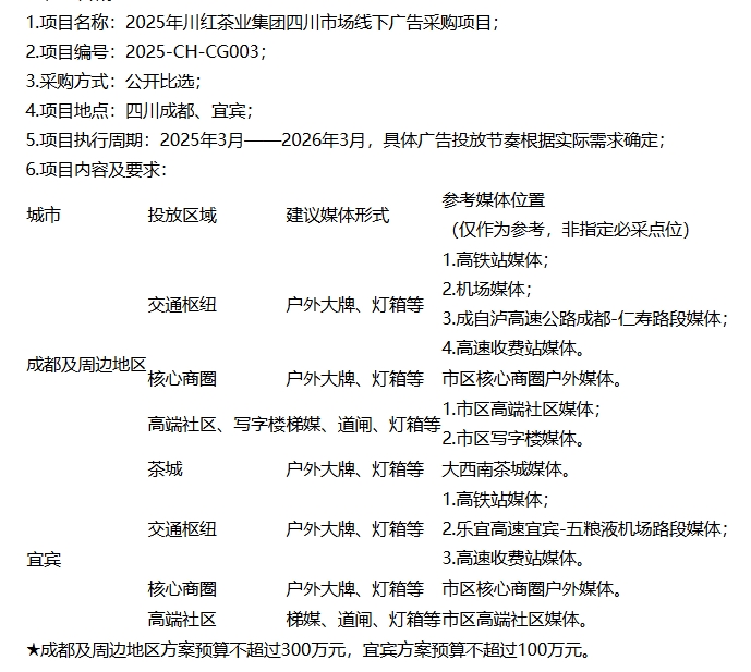
2025年川红茶业集团四川市场线下广告采购项目公开比选公告

相关信息
-
一季内
宜宾三中2025年宜宾户外广告宣传服务项目已成交 翠屏区 - 一季内 屏山县宇客文化旅游-丽雅公园LED屏及大溪口七星路与蜀南大道交叉口LED屏… 已失效 屏山县
- 一周内 宜宾农商银行电影院、户外广告投放采购项目 已失效 屏山县
-
一季内
宜宾市中医医院宜宾公交车载视频广告、看板宣传推广采购项目已成交 叙州区 -
一月内
四川长江民营经济融资担保宜宾智轨广告采购已成交 叙州区
宜宾户外广告投放营销平台_多种广告形式,全域传播_线上线下结合
宜宾影响力价值媒体信息平台
< 扫码关注热门资源推荐











新浪微博
腾讯微博
